集团首页
认识集团
集团简介
组织机构
管理团队
战略规划
集团视频
大事记
新闻中心
集团动态
党建之窗
党建动态
党史学习教育
招标采购
招标公告
中标公告
纪检审计
廉政动态
稽核审计
曝光台
法律法规
举报之窗
综治专栏
安全生产
普法宣传
综治工作
国企改革
政策文件
改革工作
安全教育
联系我们
集团首页
认识集团
新闻中心
党建之窗
招标采购
纪检审计
国企改革
综治专栏
安全教育
联系我们
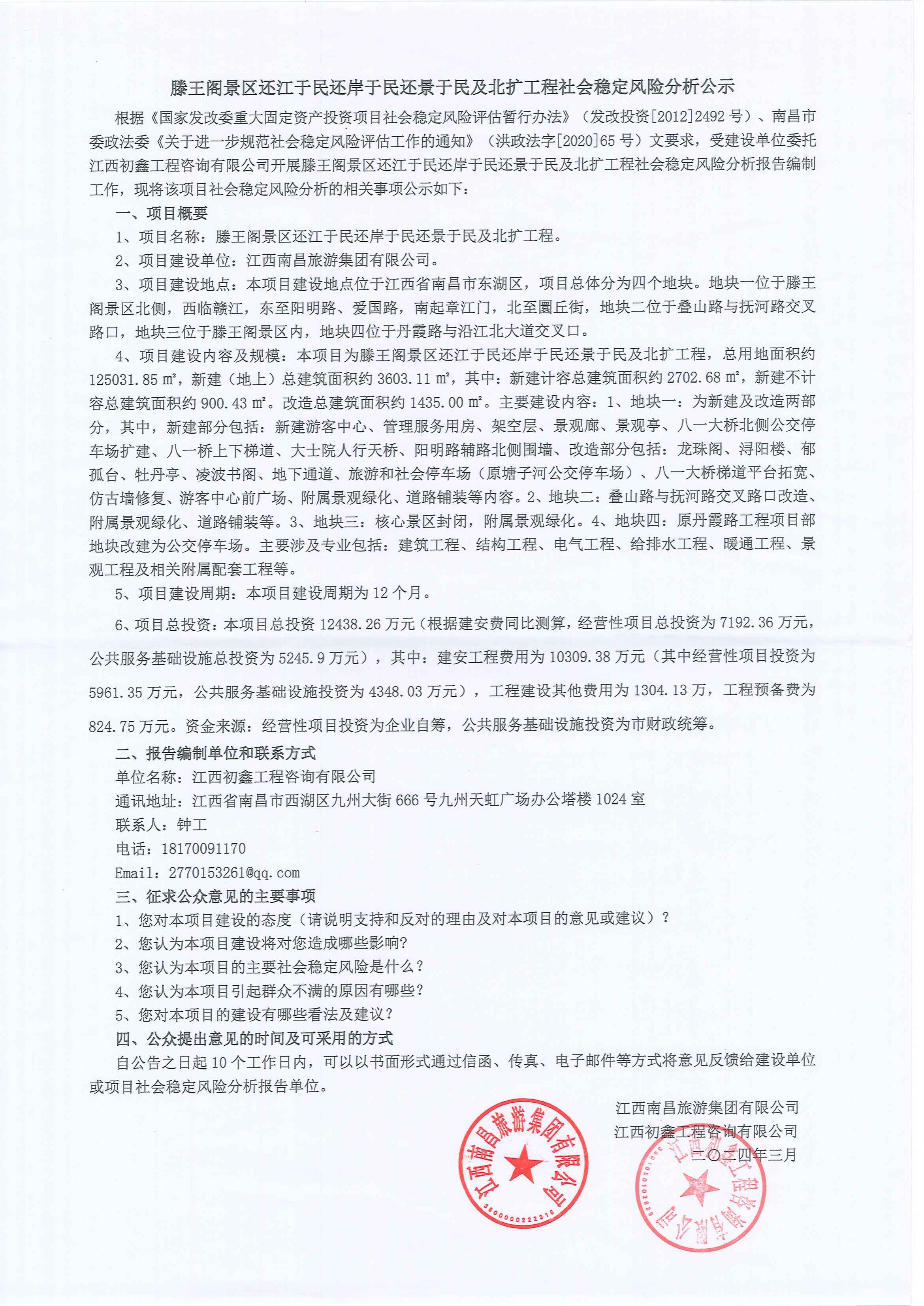
公告公示:滕王阁景区还江于民还岸于民还景于民及北扩工程社会稳定风险分析公示
2024-03-05
来源:南昌旅游集团
上一篇:
南昌旅游集团组织集中学习新修订《中国共产党纪律处分条例》
下一篇:
陆国和带队赴广州考察调研
浏览次数:
版权所有 © 2018 江西南昌旅游集团有限公司 - 官方网站 赣ICP备17015878号 南昌网安备案号:360102011064301
技术支持:百年软件
魅力南旅
新闻中心
集团视频
认识集团
集团产业
党建之窗
党建动态
党史学习教育